省食检院牵头制定的4项团体标准正式发布
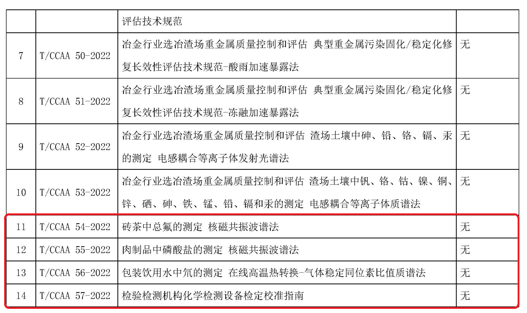
12月27日,中国认证认可协会公告(2022年第71号)发布了《砖茶中总氟的测定 核磁共振波谱法》、《肉制品中磷酸盐的测定 核磁共振波谱法》、《包装饮用水中氘的测定 在线高温热转换-气体稳定同位素比值质谱法》、《检验检测机构化学检测设备检定校准指南》4项团体标准。这4项团体标准研制项目于2021年11月由协会下达立项计划,省食检院联合北京工商大学、北京市食品检验研究院、武汉海关技术中心、省计量测试技术研究院等单位组建标准起草组,在协会的组织支持下,共同开展调查和研究工作,通过广泛征求社会意见、专家审查等标准制定流程,历经1年多完成研制。标准的发布,有利于检验检测机构规范组织实施设备的检定校准,填补了相关产品检测领域的方法空白。
近年来,省食检院高度重视标准化工作,围绕国家和行业需求,发挥自身技术优势,及时将最新科研成果和实践应用情况融入标准。省食检院今后将继续强化协作创新,汇聚各方力量,积极组织各类标准的申报、研制和宣贯,促进相关领域科研成果的推广应用。



打印
关闭
鄂公网安备42018502003024号